
|
7273| 18
|
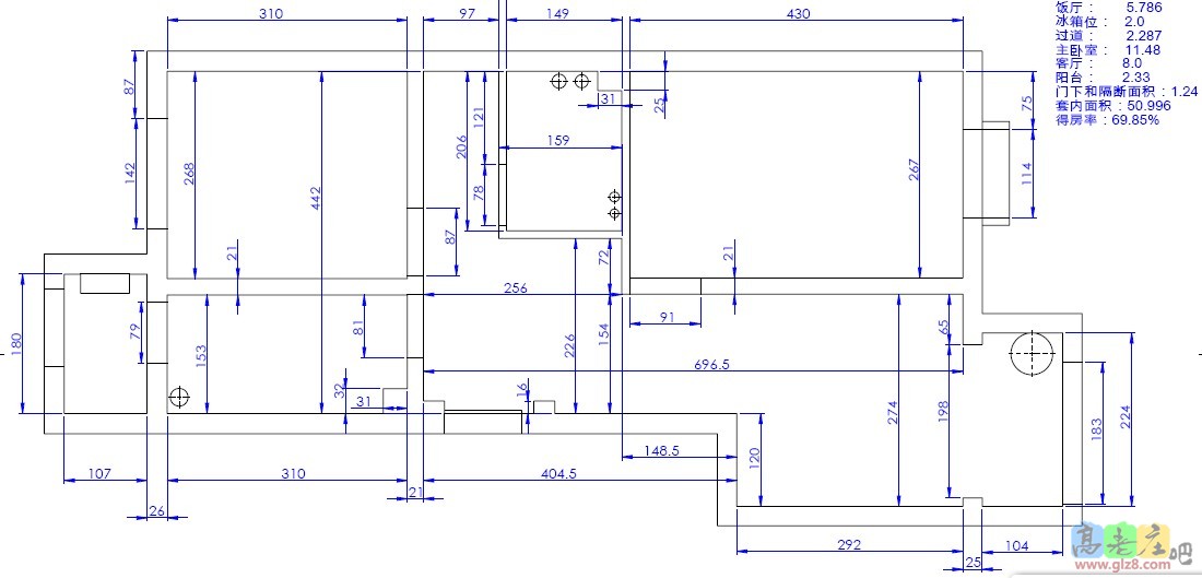
73平两居装修进行时 |
| ||
73平两居装修进行时2
| ||
73平两居装修进行时3
| ||
73平两居装修进行时4
| ||
73平两居装修进行时5
| ||
73平两居装修进行时6
| ||
73平两居装修进行时7
| ||
73平两居装修进行时8
| ||
装修百科|手机版|小黑屋|北京高老庄建筑装饰工程有限公司 ( 京ICP备19035109号 )
GMT+8, 2026-4-3 23:24 , Processed in 0.110203 second(s), 26 queries .