北京装修论坛 - 北京装修社区_高老庄工长装修

 找回密码
立即注册
热搜: 工长 设计 曝光
查看: 6798|回复: 20

[装修讨论] 要装修了,大家帮我参谋参谋(新增报价单)

[复制链接]

5

主题

24

帖子

63

积分

学前班

积分
63

社区居民

发表于 2014-6-10 17:00:53 | 显示全部楼层 |阅读模式
在北京熬了好多年,最近在四环买了47平的一居二手房,实际面积37平。找装修公司的设计出图如下:
47平.jpg
把厨房放在北侧的阳台,橱柜做成L型从西向东顶到头。由于都是窗户,只能做成地柜,没有吊柜。
冰箱也放在阳台右侧,紧挨着橱柜,但这样会有个问题:把橱柜门挡住,打不开了。
厨房和客厅之间原本是有个带玻璃窗的隔断墙+右侧单开门,因为想做封闭式厨房,设计说打掉隔断,去掉单开门,做成整体推拉门。
我总觉得厨房的橱柜不够用,想把隔断设计成下面是橱柜上面是窗户的形式,但右侧仍用单开门就挡到冰箱开门了……真是为难,不知有用卷帘门的吗?

另外,向我这样的小户型,有没有必要搞新风系统?软水机和净水机有没有必要上?
回复

使用道具 举报

481

主题

1万

帖子

5万

积分

博士毕业

积分
52600

社区居民优秀斑竹宣传大使最爱沙发社区劳模社区明星忠实会员

发表于 2014-6-10 17:19:47 | 显示全部楼层
新风系统、软水机和净水机和户型没关系,这些都是提高生活质量的设备,净水机水质不太好的话,最好装一个,这是天天能用到的。软水机,洗澡比较舒服。女士还能美白呢。
回复

使用道具 举报

3

主题

47

帖子

112

积分

小学毕业

积分
112

社区居民

QQ
发表于 2014-6-10 22:12:59 | 显示全部楼层
我觉得橱柜仍可以做推拉门,门在外推拉里面下面就可以做柜子了
回复

使用道具 举报

5

主题

24

帖子

63

积分

学前班

积分
63

社区居民

 楼主| 发表于 2014-6-10 23:45:02 | 显示全部楼层

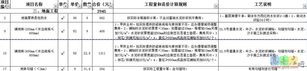
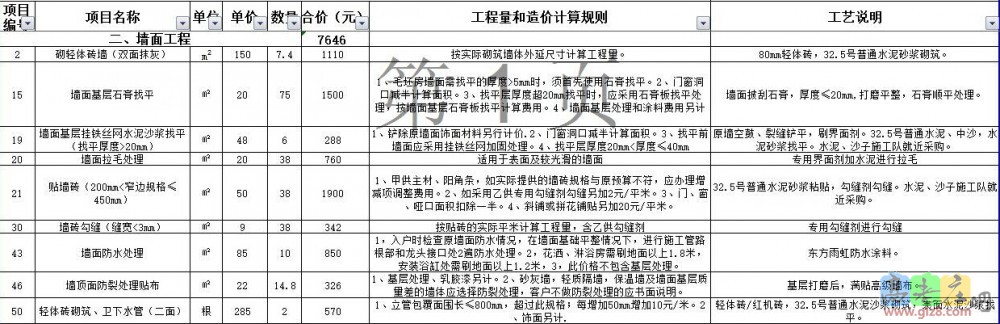
报价单

谢谢二位。出设计图的这个工头是曾在建材行业干过几年的同事推荐的,刚给我弟弟家装修完,为人细心周到,我舅舅一家赞不绝口,强烈推荐我也用他。
今天对方发来了报价单,我看了一下,觉得似乎是比其他家的贵。大家觉得价格合理吗?
我是放弃不用,还是就某几项侃侃价呢?
1.jpg
2.jpg
3.jpg
4.jpg
5.jpg
6.jpg
7.jpg
回复

使用道具 举报

24

主题

1万

帖子

2万

积分

硕士毕业

积分
20710

社区居民最爱沙发忠实会员社区劳模社区明星

发表于 2014-6-11 01:24:10 | 显示全部楼层
仔细看了你截图的这份报价,价格略微有点偏贵,不过大体也在正常范围内,毕竟每个工长的收费标准以及施工标准不一样。
回复

使用道具 举报

22

主题

728

帖子

3912

积分

大专毕业

积分
3912

社区居民最爱沙发

发表于 2014-6-11 07:54:14 | 显示全部楼层
我以为我家就够贵的,没想到楼主家的更贵啊!找熟人的结果就是没有比较,价格就是贵!
拆除墙面耐水腻子25元也太贵了吧,不成就找专门铲墙的小工,花不了这么多。
我家铲墙装修队收8元,要是自己找专门铲墙工人才5元。
顶面有腻子钱,油漆那里有腻子钱,是不是重复收费了?
还有楼主的水电费用没有计算出来?估计水电改造也价格不菲啊!
回复

使用道具 举报

3

主题

86

帖子

973

积分

高中毕业

积分
973

社区居民忠实会员

发表于 2014-6-11 08:26:30 | 显示全部楼层

回 5楼(学装修) 的帖子

学装修:我以为我家就够贵的,没想到楼主家的更贵啊!找熟人的结果就是没有比较,价格就是贵!
拆除墙面耐水腻子25元也太贵了吧,不成就找专门铲墙的小工,花不了这么多。
我家铲墙装修队收8元,要是自己找专门铲墙工人才5元。
顶面有腻子钱,油漆那里有腻子钱,是不是重复收费了?
还有楼 .. (2014-06-11 07:54) 
还有专门铲墙的工人?
回复

使用道具 举报

0

主题

52

帖子

114

积分

小学毕业

积分
114

社区居民

发表于 2014-6-11 08:48:10 | 显示全部楼层

回 5楼(学装修) 的帖子

学装修:我以为我家就够贵的,没想到楼主家的更贵啊!找熟人的结果就是没有比较,价格就是贵!
拆除墙面耐水腻子25元也太贵了吧,不成就找专门铲墙的小工,花不了这么多。
我家铲墙装修队收8元,要是自己找专门铲墙工人才5元。
顶面有腻子钱,油漆那里有腻子钱,是不是重复收费了?
还有楼 .. (2014-06-11 07:54)
是啊,铲个墙皮都要。 25 这也有点说不过去吧。。。。别人家都是收8。10的。。就算按10收。。你这个价格还是高出了。。250% 呢。其实项目略高一点。(有点杀熟嫌疑。)
回复

使用道具 举报

4

主题

161

帖子

340

积分

初中毕业

积分
340

社区居民忠实会员

发表于 2014-6-11 09:41:50 | 显示全部楼层
设计的不错,有个问题阳台的燃气、上下水是怎么走的?
新风主要看房间净空值,怎么也得2.6米,不然太压抑了。
软水和净水必要性不足,即便装了也得定期清洗水路、更换滤芯,不过水质情况咱们新住户也不太清楚哈,设计之初预留下电源、阀门与空间就好
回复

使用道具 举报

0

主题

36

帖子

95

积分

学前班

积分
95

社区居民忠实会员

QQ
发表于 2014-6-11 09:47:47 | 显示全部楼层
有点贵,肯定是熟人
回复

使用道具 举报

您需要登录后才可以回帖 登录 | 立即注册

本版积分规则

装修百科|手机版|小黑屋|北京高老庄建筑装饰工程有限公司 ( 京ICP备19035109号 )

GMT+8, 2026-4-3 16:27 , Processed in 0.341620 second(s), 30 queries .

快速回复 返回顶部 返回列表