北京装修论坛 - 北京装修社区_高老庄工长装修

 找回密码
立即注册
热搜: 工长 设计 曝光
查看: 3655|回复: 6

[装修讨论] 跪求大神们看看这个报价是否合理

[复制链接]

17

主题

64

帖子

214

积分

小学毕业

积分
214

社区居民忠实会员

发表于 2015-8-31 10:14:30 | 显示全部楼层 |阅读模式
我叔 在房山那边的房子,找了3个公司来给量房报价了
因为电脑不熟 想让我发到庄里 让大侠们给看看  报价是否合理  
a1.jpg

a2.jpg

a3.jpg

a4.jpg

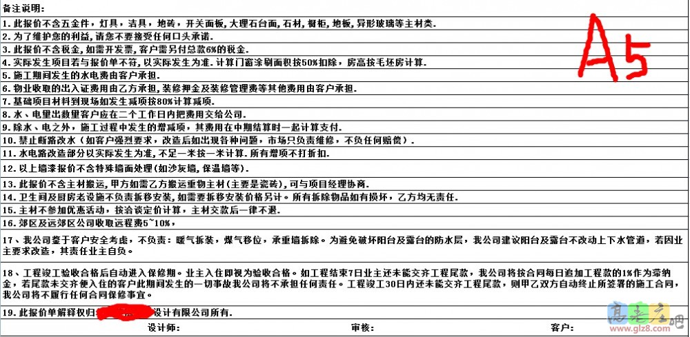
a5.jpg
回复

使用道具 举报

17

主题

64

帖子

214

积分

小学毕业

积分
214

社区居民忠实会员

 楼主| 发表于 2015-8-31 10:27:53 | 显示全部楼层
这是另一个公司给的报价
b1.jpg

b2.jpg

b3.jpg

b4.jpg

b5.jpg

b6.jpg
b7.jpg
回复

使用道具 举报

4

主题

239

帖子

1122

积分

大专毕业

积分
1122

社区居民

发表于 2015-8-31 11:45:13 | 显示全部楼层
报价很细 总体价格核算起来很高
开心度过每一天
回复

使用道具 举报

481

主题

1万

帖子

5万

积分

博士毕业

积分
52600

社区居民优秀斑竹宣传大使最爱沙发社区劳模社区明星忠实会员

发表于 2015-8-31 11:58:40 | 显示全部楼层
A报价:刷漆和铺装的价格较高了,一般刷漆5-8元。贴砖40--45元左右的较多些,含辅料和工费,你这个辅料+ 工费都50元了。  还有就是地面找平中是否还水泥砂浆的辅料,如果不含,价格就非常的高了。再有就是工艺说明,辅料上要写清楚品牌和型号,品牌相同,不同型号,价格也差很多呢。还有工序要些清楚了。

B的报价,看单价上要便宜些。

两者的报价,都没有对增项进行说明,而后期容易多少钱的也往往在于此。

楼主可以看下高老庄的报价,做下参考http://bbs.glz.cn/read-htm-tid-16338.html
回复

使用道具 举报

17

主题

64

帖子

214

积分

小学毕业

积分
214

社区居民忠实会员

 楼主| 发表于 2015-8-31 13:57:31 | 显示全部楼层

回 3楼(暴雪) 的帖子

暴雪:A报价:刷漆和铺装的价格较高了,一般刷漆5-8元。贴砖40--45元左右的较多些,含辅料和工费,你这个辅料+ 工费都50元了。  还有就是地面找平中是否还水泥砂浆的辅料,如果不含,价格就非常的高了。再有就是工艺说明,辅料上要写清楚品牌和型号,品牌相同,不同型号,价格 .. (2015-08-31 11:58) 
请问暴雪哥,对 增项进行说明 是要怎么说明呢
回复

使用道具 举报

481

主题

1万

帖子

5万

积分

博士毕业

积分
52600

社区居民优秀斑竹宣传大使最爱沙发社区劳模社区明星忠实会员

发表于 2015-8-31 14:51:35 | 显示全部楼层

回 4楼(far) 的帖子

far:请问暴雪哥,对  增项进行说明    是要怎么说明呢 (2015-08-31 13:57) 
增项的限制,如”不得超过总项目的多少钱“等
回复

使用道具 举报

0

主题

17

帖子

45

积分

学前班

积分
45

社区居民

发表于 2015-8-31 17:53:36 | 显示全部楼层
学习了,看不懂还请专家赐教
一个世界的安静,一个人的美丽
回复

使用道具 举报

您需要登录后才可以回帖 登录 | 立即注册

本版积分规则

装修百科|手机版|小黑屋|北京高老庄建筑装饰工程有限公司 ( 京ICP备19035109号 )

GMT+8, 2026-3-26 21:57 , Processed in 1.080610 second(s), 30 queries .

快速回复 返回顶部 返回列表